无障碍阅读
  • 中心邮箱
  • OA办公系统
  • 联系我们
  • 网站地图
  • 使用帮助
  • 智能机器人
湖南省疾病预防控制中心网站 湖南省疾病预防控制中心网站
  • 首页
  • 政务公开
  • 新闻动态
  • 党群工作
  • 健康科普
  • 科研培训
  • 信息服务
  • 互动交流
高级检索
搜索以下关键词
搜索位置
不搜索以下关键词
时间范围
排序方式
取消
  • 首页
  • 政务公开
  • 新闻动态
  • 党群工作
  • 健康科普
  • 科研培训
  • 信息服务
  • 互动交流
当前您在: 首页 政务公开
  • 政务公开
  • 通知公告
  • 政务信息
  • 中心简介
  • 组织机构
  • 领导信息
  • 专家介绍
  • 湖南省预防医学会
  • 荣誉资质

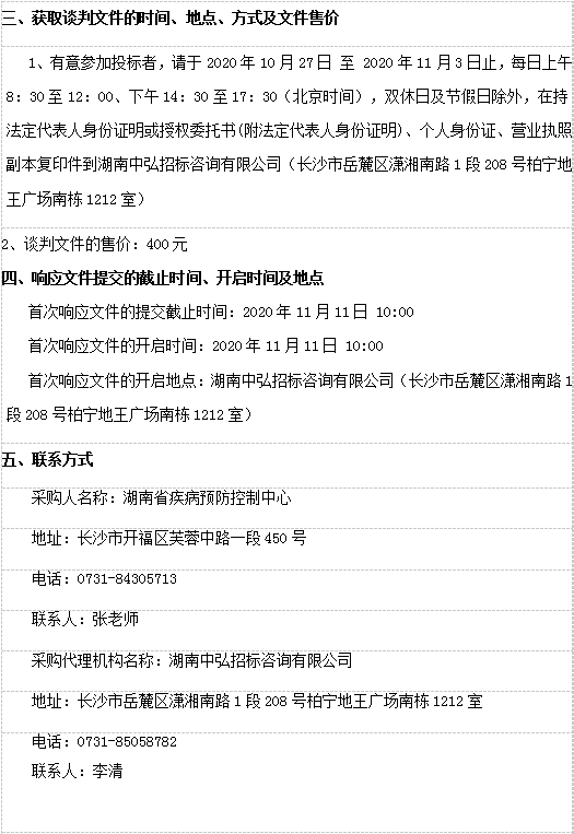
湖南省2020年儿童预防接种证印刷服务竞争性谈判邀请公告

发布时间:2020-10-27 信息来源:本站 点击量:
分享到:

微信扫一扫分享

分享好友或者朋友圈

image.png
image.png
image.png

相关链接:

  • 湖南省疾病预防控制中心新冠监测预警信息平台建设竞争性谈判邀请公告
  • 湖南省疾病预防控制中心择址新建项目高压配电专项设计竞争性磋商成交结果公告
友情链接:

卫生行政和指导部门

  • 湖南省卫生健康委员会
  • 国家卫生健康委员会
  • 中国疾病预防控制中心

省级机构

  • 北京市疾病预防控制中心
  • 福建省疾病预防控制中心
  • 广东省疾病预防控制中心
  • 新疆疾病预防控制中心
  • 青海省疾病预防控制中心
  • 甘肃省疾病预防控制中心
  • 陕西省疾病预防控制中心
  • 西藏疾病预防控制中心
  • 云南省疾病预防控制中心
  • 贵州省疾病预防控制中心
  • 重庆市疾病预防控制中心
  • 广西疾病预防控制中心
  • 湖北省疾病预防控制中心
  • 山东省疾病预防控制中心
  • 江西省疾病预防控制中心
  • 安徽省疾病预防控制中心
  • 浙江省疾病预防控制中心
  • 江苏省疾病预防控制中心
  • 上海市疾病预防控制中心
  • 黑龙江省疾病预防控制中心

相关机构

  • 世界卫生组织(WHO)

地址:湖南省长沙市开福区捞刀河街道兴联路861号 邮编:410153 管理:健康宣传教育所 支持:预防医学信息数据所 总访问量:人次

湖南省疾病预防控制中心 版权所有 备案号:湘ICP备18005126号-1号湘公网安备 43010402000432号网站标识码:4301000052

党政机关
分享:

微信扫一扫分享

分享好友或者朋友圈

扫码关注微信公众号

微信公众号

扫一扫,即可关注我们